医院动态
【援疆风采】中组部第21批博士服务团成员、伟德1949官方网站泌尿外科副主任医师高德轩:一年援疆路 一生援疆情
作为中组部第21批博士服务团的一员,伟德1949官方网站(山东省立医院)泌尿外科副主任医师高德轩跨越万水千山来到了美丽的伊犁,担任新疆生产建设兵团第四师医院党委委员、副院长。
进疆之初,高德轩就告诉自己:“此次援疆,既要为更多的伊犁群众解除病痛,又要为四师医院发展做出应有的贡献。”

高德轩
省立医院泌尿外科副主任医师,医学博士,硕士研究生导师。
美国西南医学中心(UTSW)高级访问学者;山东省医学会泌尿外科学分会委员兼秘书;山东省健康管理协会微创泌尿外科专业委员会委员;《社区医学杂志》编委。
获得山东省科技进步三等奖1项,主持并结题山东省科技攻关计划1项,在研山东省自然科学基金面上项目1项;第一作者发表论文20余篇(SCI 6篇)。
擅长腹腔镜肾部分切除术、腹腔镜肾癌+2级瘤栓切除术、腹腔镜单一体位肾输尿管切除+膀胱部分切除术、腹腔镜膀胱根治性切除+原位新膀胱术、腹腔镜前列腺根治性切除术,在山东省率先开展前列腺癌近距离放疗手术,开展经尿道前列腺铥激光剜除术。
发挥专业特长,助推医院业务实现新跨越
2021年1月11日,高德轩抵达伊犁。上班第一天, 他即进入工作状态,带领科室医护人员进行大查房,开展疑难病例讨论。查房时,1例高龄膀胱恶性肿瘤患者引起了大家注意。通过对病情的综合分析,高德轩认为该患者肿瘤分期较晚,不适宜再行经尿道膀胱肿瘤电切术,选择根治性膀胱切除术更符合泌尿外科指南要求。由于女性膀胱与子宫附件毗邻,根据病情,既要完整切除膀胱,又要切除子宫及附件,手术风险相应增加。
经过与科室和家属充分沟通后,高德轩为患者制定了详细周密的手术方案。到院后第9天,高德轩与助手们顺利完成了这例女性腹腔镜下全膀胱+子宫及附件切除术+盆腔淋巴结清扫术+双侧输尿管皮肤造口术。手术创伤小,术后第2天,患者便可下床行走,病痛得到明显缓解,家属十分感激,医疗团队也倍感振奋。

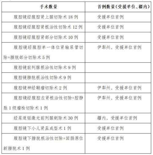
尽管受到疫情影响,高德轩带领泌尿外科在10个月的时间里,仅泌尿生殖系肿瘤腹腔镜手术就完成67例,是前一年科室手术量两倍有余,多项手术填补了伊犁州和四师医院的空白(见下表)。腹腔镜下肾根治性切除+下腔静脉瘤栓切除术代表了泌尿外科手术的最高难度,被誉为“皇冠上的宝石”。高德轩和泌尿外科同仁齐心协力,克服困难,顺利完成了伊犁州的首例该类手术。腹腔镜膀胱根治性切除+回肠原位膀胱术是泌尿外科手术中最为复杂的手术,步骤繁杂,手术耗时长,极为考验泌尿外科医生的脑力和体力,高德轩与团队为一位88岁高龄的兵团老兵实行了腹腔镜膀胱根治性切除术,创下了伊犁地区该项手术年龄之最。这些几乎囊括了泌尿外科所有的高难度手术的开展,减轻了患者的负担,提升了医院泌尿外科的手术技术水平,也极大地提升了医院的知名度和影响力。医院网站、四师政务网站、伊犁垦区报都给予了相应报道。

培养优秀青年骨干,积极推进学科发展
在竭力用手术刀为患者解除病痛的同时,高德轩将掌握的技术向同事倾囊而授。在骨干带教方面,高德轩前期以手术示范为主,边手术边讲解,后期逐渐由台上指导转为台下指导。目前,高德轩带教的两名副主任医师均能独立完成腹腔镜肾部分切除术、前列腺根治性切除术、膀胱根治性切除术,一名主治医师能够独立完成腹腔镜肾上腺切除术、肾根治性切除术,成为当地科室团队的骨干成员。


学科建设是医院高质量发展的重要内涵。为完善医院优势学科体系,在高德轩的积极推动下,医院成立了泌尿外科,大查房、病例讨论、学术讲座以及疑难病例讨论、多学科病例讨论制度进一步完善,学科发展框架初步搭建起来。基于泌尿外科的发展现状,高德轩提出了“一体两翼”的发展思路,“一体”是泌尿生殖系肿瘤,“两翼”是泌尿系结石专业和前列腺疾病专业。四师医院这两个亚专业在伊犁地区具有较高的声誉,继续做强这两个亚专业,做到“人有我精”,通过两翼齐飞带动泌尿系肿瘤亚专业的发展,进而将四师医院泌尿外科打造成兵团重点学科。
深化科研教学,助推医院高质量发展
作为党委委员、副院长,根据医院安排,高德轩积极参与医院管理,协助分管教学科研和规培工作。在调研时,他发现科研、教学工作一直是医院短板,没有单独成立科教部门,与三级甲等医院不匹配。在他的倡导协调下,2021年10月科教科正式成立,医院科研教学工作系统化、规范化水平得到有力提升。
在推动、指导科室医生特别是年轻医生申报临床科研课题的同时,高德轩以身作则,申请并获得了1项山东省自然科学基金面上项目立项课题,完成2篇论文撰写,其中1篇已在《中华泌尿外科杂志》上发表。高德轩指导科室年轻医生完成3篇临床论文书写。

为惠及更多当地群众,高德轩在四师团场医院多次组织并开展了巡回义诊和前列腺癌筛查活动,义诊人数达300余人次,前列腺癌筛查人数达180人次。
一年援疆路,一生援疆情。顺利完成援疆工作的高德轩感叹于祖国之辽阔,惊艳于新疆之美丽,更被军垦人“甘撒热血写春秋”的精神所鼓舞。他动情地说:“援疆既是一种使命,更是一种担当,这段宝贵的经历让我拓宽了胸襟视野、磨砺了意志品行、锤炼了工作作风,深深地刻进我心里,它将激励我今后在新的岗位上继续履职尽责、敬业奉献,守护人民生命健康。”

