您所在的位置: 首页 >> 药学部>>bv伟德国际网 >>正文

健康科普

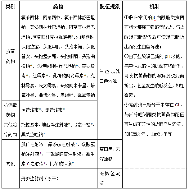
溴己新静脉配置配伍变化表

发布时间:2016/7/11 15:49:04
字号:
+-14

QQ图片20160711155040.png

  注:标注*者为我院正在使用药品品种

  临床药师联系电话: 6877-6461, 6449,8265

相关科室 | 相关医生 | 相关文章 | 相关咨询 | 相关视频 | 相关疾病
Baidu
map